banner
阿江要努力鸭

阿江要努力鸭

好软推荐 / 效率提升 / 自我管理 / 系统方法论 / 变现点子王
bilibili
douban
email

软件推荐

cover

开源AI字幕工具 VideoCaptioner(卡卡字幕助手) 深度测评

一、基础信息速览 ▎项目地址:https://github.com/WEIFENG2333/VideoCaptioner ▎核心功能:AI 视频自动字幕生成 + 多语言翻译 ▎技术架构: 语音识别:基于 OpenAI Whisper 模型 视频处理:FFmpeg 多媒体框架 翻…
cover
cover
cover
cover

当剪贴板遇上AI:Pasteme帮你快速应答

📋 核心功能解析 Pasteme作为 AI 驱动的剪贴板管理工具,在传统剪贴板基础上实现了三大突破: 🧠 智能化管理 语义搜索:通过 AI 查找剪贴板相关内容。 智能分类:可以选择询问 AI、和 AI 对话、让 AI 创作。 🛠️ 效率增强 快捷键:ctr…
cover
cover
cover
cover
cover
cover
cover
cover
cover
cover
cover
cover

AI开源笔记神器Note-Gen深度测评:高效知识管理方案

笔记简介 ✅ 记录方式 提供了多种记录方式,可以通过截图、文字、AI 对话记录等多种方式记录,让你的思考方式留痕,快速提升自己的逻辑思考能力。 ✅ 剪贴板助手 笔记可以自动识别剪贴板内容,确认是否加入笔记中。这个功能 ✅ AI 记录 这是我最喜欢的功能没有之一…
cover
cover
cover
cover
cover

「TTKit Todo」深度测评:这款极简AI待办工具能否提升你的效率?

一、基础信息速览 类型:轻量化任务管理工具 平台:Web) 价格:免费使用,登录功能更多 核心定位:零学习成本的清单管理神器 二、功能亮点解析 ✅ 闪电式任务录入、AI 建议加持 支持自然语义识别(如 "明天 15 点提交周报 #工作 @小李" 自动解析时间 / 标签…
cover
cover
cover
cover
cover

远程管理神器来了! SSH 连接工具,助你效率翻倍!

还在为远程管理服务器头疼? 还在担心数据传输不安全? SSH 连接工具,一键解决你的所有烦恼! 为什么选择它? ✅ 安全加密:采用 SSH 协议,数据安全有保障,再也不怕信息泄露! ✅ 多平台支持:Windows、Linux、macOS 全兼容,随时随地连接,方便又快捷!…
cover
cover
cover
cover
cover
cover
cover
cover

日历清单+打工壁纸,开启你的牛马人生!

今天给大家推荐一款日历计划神器,它就是日历清单。 它没有太多花里胡哨的功能,再次推荐它是因为最近他更新了便签功能。 这款软件非常的简洁,就像是这样。 会把日历挂在你的桌面上,你可以把任务或者一些日期应该干的任务记录在桌面上!这种提醒的方式非常有效率。只要你看到桌面…
cover

GitHub标星22K!开源神器Czkawka秒清30G重复文件

🗂️ 六大核心清理模式 1. 重复文件猎手 智能比对:采用SHA-256/BLAKE3双哈希校验 精准过滤: 按扩展名批量排除(如.iso|.dll|.sys) 设置最小文件尺寸(1KB-10GB 可调) 场景案例: 快速定位重复下载的安装包 清理微信重复接收的文件…
cover
cover

🔥《这个开源项目偷偷刷爆朋友圈!打工人秒变「新闻海王」的摸鱼神器!》

📢 全体注意!最近技术圈疯传一个神仙项目 ——#NewsNow! 据说用它看新闻的人,信息获取速度直接开挂,隔壁同事偷瞄一眼当场瞳孔地震! 🚨 为什么全网程序员都在安利它? 1️⃣ 【暴打某 XX】毒广告再见! → 纯开源!零推广!用代码暴力「洗」出全网精华新闻…
cover
cover
cover
cover
cover
cover
cover
cover
cover
cover
cover
cover

【开源神器】TrafficMonitor:实时网速+CPU内存监控,电脑党必备!

GitHub 项目地址:zhongyang219/TrafficMonitor 开发者:zhongyang219 语言:C++/C# 许可证:GPL-3.0 🚀 核心功能 1. 实时监控 网络流量:显示当前上传 / 下载速度(支持单位自动切换)。 系统资源:实时…
cover
cover
cover
cover

Postimages 图片托管服务测评

概述 Postimages 是一款免费的图片托管和上传服务,用户可以轻松上传和分享图片。该平台提供了多种功能,适合个人用户和开发者使用。 主要功能 1. 免费上传 用户可以无需付费上传图片,支持多种格式,并提供永久链接,方便在社交媒体、论坛和博客中分享。 2…
cover
cover
cover
cover
cover
cover

跨平台分享工具LocalSend

概述 LocalSend 是一款免费的开源跨平台文件分享工具,允许用户在附近的设备之间直接共享文件。它无需中央服务器,采用点对点技术,确保文件传输的安全性和高效性。 主要功能 1. 去中心化 LocalSend 不依赖中央服务器进行文件传输,所有文件传输都是点对点的…
cover
cover
cover
cover
cover
cover
cover
cover

IShell pro国产远程连接管理工具

概述 IShell 是一款免费的轻量化高性能 SSH 工具,旨在提供快速、稳定的 SSH 连接体验。它支持多种操作系统,包括 Windows、Mac(M 和 Intel 芯片)、Linux,并即将推出 Android 和 iOS 版本。IShell 的设计注重性能和用户体验…
cover
cover
cover

LITERA Reader:在线阅读电子书神器

概述 LITERA Reader 是一款专为电子书籍和文档阅读设计的应用程序,旨在提供流畅的阅读体验。该应用支持多种格式,用户可以方便地在不同设备上访问和阅读电子书。 功能分析 主要功能 多格式支持:LITERA Reader 支持多种电子书格式,包括 EPUB、PDF…
cover
cover

多合一网盘红枫网盘

概述 Maple File 是一款基于 Flutter 开发的无服务端多协议云盘文件上传和管理应用。它支持多种存储协议,使用户能够方便地上传、管理和备份文件,适合需要跨平台云存储解决方案的用户。 功能分析 主要功能 多协议支持:支持多种存储方式,包括本地文件、FTP、SFTP…
cover
cover
cover
cover

ScriptCat 一款支持定时脚本执行的脚本扩展

概述 ScriptCat 是一款强大的浏览器扩展,旨在为用户提供丰富的脚本管理和执行功能。该工具兼容多种常见浏览器,允许用户通过安装用户脚本来扩展浏览器的功能,极大地提升了用户的上网体验。 功能分析 主要功能 脚本管理:支持用户轻松安装、管理和执行各种用户脚本…
cover
cover
cover
cover
cover
cover
cover
cover

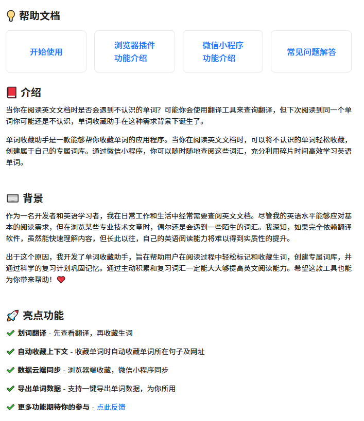
英语学习小助手,指哪翻译哪

概述 单词收藏助手是一款针对学习英语的用户开发的 Chrome 扩展,主要功能为划词翻译和单词收藏。用户在阅读英文文档时,可以轻松收藏不认识的单词,并创建自己的词库,随时进行复习和学习。 功能分析 主要功能 划词翻译:用户可以直接划选不认识的单词,系统会自动弹出翻译窗口…
cover
cover
cover

梯度排行图制作工具

TIERMAKER TierMaker 是一款在线工具,允许用户创建和分享自定义的分级列表(Tier Lists)。用户可以根据个人偏好对各种事物进行排序,如游戏角色、电影、食物等。该工具适用于喜欢进行比较和评估的用户,尤其在游戏、娱乐和社交媒体圈子中受到广泛欢迎。 易排 当然…
cover
cover
cover
cover

KeymouseGo比按键精灵更简洁的脚本录制软件

概述 KeymouseGo 是一款类似于按键精灵的鼠标和键盘录制及自动化操作工具,旨在帮助用户通过录制鼠标和键盘操作来自动执行重复性任务。该软件使用 Python 编写,适用于需要进行简单、单调重复工作的人士,用户只需执行一次操作,之后便可让计算机自动完成。 功能分析 主要功能…
此部落格數據所有權由區塊鏈加密技術和智能合約保障僅歸創作者所有。